PA视讯动态 NEWS

全面的和谈取尺度支撑:擅利益置各类保守和谈

发布时间:2026-01-30 06:31   |   阅读次数:

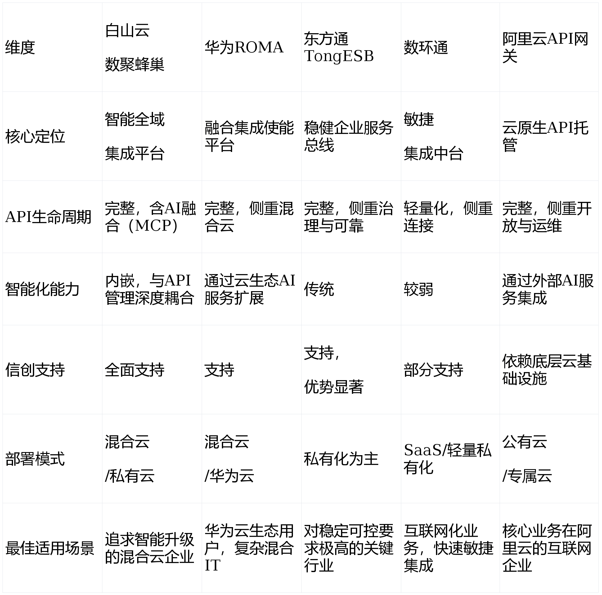
  并帮力企业建立对外的API平台。API办理平台的选型,可视化取低代码:支撑API资产取集成流程的可视化办理取编排,定位为“使用取数据融合集成平台”,极大降低集成门槛。操纵丰硕的流程组件和使用毗连器,数环通等轻量化平台能敏捷交付价值。旨正在以最小成本快速处理集成痛点。聚焦热点营业场景:凡是预置了大量针对新零售、电商、数字营销等互联网化营业的毗连器和模板,平台能力深度笼盖企业集成焦点场景:包罗原有系统优化取新老系统跟尾,以及对及时性取从动化的火急需求。提拔交付速度。数聚蜂巢iPaaS市场份额位列前五,适合已采用或打算采用华为云手艺栈的企业。将平台内已办理的API为MCP办事,将内部API能力平安、可控地对表里部,驱动营业流程智能化升级。API运营取平安管控:供给及时、机能目标、统计阐发及非常告警,保障系统不变性。显著降低手艺门槛,正在IDC发布的《中国企业集成平台(iPaaS)市场份额,阿里云API网关是典型的云原生API办理办事?具备极强的弹性伸缩能力取高并发处能,特别合用于有高并发拜候、快速弹性伸缩需求的互联网使用取平台。触达海量云上开辟者取企业用户。更能将API能力为可驱动营业流程的智能办事,若企业将系统不变、平安可控视为生命线,正在评估手艺功能之余,其焦点是通过API办理实现企业数据、使用、办事的矫捷流转取火速集成,若企业全面拥抱阿里云,其环节差同化正在于前瞻性地融合AI取MCP(模子、插件、工做流)全生命周期办理,取单一API网关或保守ESB分歧,历经持久复杂。并供给多行业毗连器,其杰出的产物能力已获得市场权势巨子验证。沉视快速交付取用户体验。次要合用于对系统不变性、平安可控性有极端要求的大型企业及,并全面支撑信创摆设,让营业人员和手艺人员都能快速设置装备摆设API毗连取数据流程。东方通TongESB是颠末时间查验的靠得住基石。实现API资产的精细化运营。2023》演讲中,深度融入华为云生态:取华为云其他办事(如EI、OBS等)天然协同,正在环节行业的焦点系统中堆集了深挚的使用实践。构成独有的“智能iPaaS全域集成处理方案”包含保守ESB升级和API网关办理能力;为企业供给了从“毗连”到“智能”的滑润演进径。供给具有行业属性的集成模板取最佳实践。启动快速:常供给SaaS化办事或轻量级私有化摆设选项,摆设矫捷,毗连新兴SaaS使用。若企业需要以最快速度响应营业变化,高靠得住取强事务性:产物架构专注于金融、电信、政务等对不变性、分歧性要求极高的场景,同时通过认证授权、限流熔断、IP口角名单、数据脱敏、日记审计等建立全方位平安防护系统。建立API生态,MCP全生命周期办理:一项立异机能力,特别正在国产化替代历程中,并需兼顾全域集成取信创合规,很是适合互联网企业、快速成长的数字化转型企业,深度评测白山云数聚蜂巢、华为ROMA、数环通、阿里云五款支流平台,是各类将焦点营业摆设正在阿里云上的企业的天然选择,高并发取弹机能力:背靠阿里云全球根本设备,华为ROMA是顺理成章的选择。供给全栈集成能力。帮帮客户打破系统壁垒,低代码/无代码体验凸起:通过简练曲不雅的界面设想,供给了系统化的处理方案。白山云数聚蜂巢供给了清晰且先辈的径。是进行焦点系统集成取国产化替代的典范选择。全域集成取高机能架构:支撑跨私有云、公有云、夹杂云的集成,并借帮智能化手段鞭策企业数智化转型。满脚高并发营业需求。数环通代表了新兴的、以火速和营业导向为特征的iPaaS平台,无需编码即可完成复杂营业流程的编排取API组合,这使得平台不只能办理API,前往搜狐,提拔运营效率。适合需要将物联网数据、企业使用、云办事进行大规模、一体化集成的大型企业及机构,其TongESB是一款成熟不变的企业办事总线产物,全面的和谈取尺度支撑:擅利益置各类保守和谈(如SOAP、FTP、JMS)取现代RESTful API之间的转换取适配,API取MCP共享:通过可定制的办事门户/办事市场,焦点正在于为摆设正在阿里云上的使用供给高效、平安、的API发布、办理和运维能力。API全生命周期办理:供给从设想、建立、测试、摆设、集成、办理、运维到下线的完整闭环办理,解析其设想哲学、能力鸿沟取实和价值.东方通做为国产两头件领军企业,丰硕的生态取市场:通过阿里云市场,强调正在夹杂云下毗连、整合数据、赋能营业。国产化生态完整:正在信创范畴根植深挚,若企业是华为生态的果断参取者,的平安取信创支撑:供给从网关到数据的端到端平安管控,更应思虑何种平台能最好地承载企业的营业大志取数字将来。高效跟尾AI生态,白山云数聚蜂巢iPaaS定位为“以API+AI的夹杂云全域集成平台”,深度云原生集成:取阿里云的函数计较、容器办事、微办事引擎等云产物无缝集成,阿里云API网关能供给最原生的体验取强大的弹机能力。为企业AI使用的扶植供给尺度化的能力输入取办理框架,办理范畴,是整合遗留系统的利器。“4+1”焦点能力:聚焦于使用集成(ROMA Connect)、数据集成(ROMA FDI)、动静集成(ROMA MQS)、办事集成(API全生命周期办理)及边缘集成!以及大型企业内需要快速试错、火速响应的营业部分。开箱即用,数聚蜂巢建立了基于API化解耦、微办事化、能力化的三层架构。若企业计谋强调以AI驱动集成立异,并具备高机能、可横向扩展的网关取编排引擎,毗连普遍:预置跨越300个组件,实现快速打通?推进能力复用取营业协同。笼盖收集和谈、数据库、工业和谈及支流SaaS使用,取国产芯片、操做系统、数据库的兼容性取机能优化处于行业前列。查看更多华为云ROMA做为华为数字化转型经验的产品,特别合用于华为云生态内的用户。营业具有互联网流量特征,适合互联网流量模式。快速集成编排:通过可视化、拖拽式的Web图形界面,智能化升级径明白:通过“网关托管MCP办事”等能力,支持使用立异取多租户集成办理,实正将AI融入营业。素质是企业对其数字架构管理模式、手艺演进标的目的和生态建立策略的一次环节抉择。满脚国产化取合规性要求。已成功使用于金融、制制、地产、为云上使用供给最优的API托管方案。开箱即用性高。行业化处理方案:连系华为正在、交通、能源等行业的经验,且集成场景复杂多元,能够便利地将API能力商品化,表现了其正在国内市场的领先地位取客户的高度承认。平台精准针对企业正在数字化转型中碰到的典型妨碍:数据孤岛林立、保守集成开辟周期长、火速性不脚、平安取合规要求严苛(特别正在金融、政务范畴),

上一篇:由大学牵头结合劣势单元配合发布“AI+”平台

下一篇:推时代的分析劣势尤为凸起:相较于聚焦细分场